Select Category
All Categories
Accounting
Agriculture
Astrobiology
Banking & Finance
Business World
Civilizations
Commerce & Economics
Competitive exams
Computer Science & IT
Current affairs
Earth Science
Educational Development
Environment
Explore the Animal World
Food chain
General Knowledge
Geography Map
Green Life
History
Human Health
Journalism
Law
Science
Social Science
TAX
About Us
Contact Us
Login
Algorithm design - Part 3
1
of
25
💡
Hints:
3
Q1. How are symbols connected together in a flowchart?
A. Symbols do not get connected together in a flowchart
B. With lines and an arrow to show the direction of flow
C. By numbers
Q2. All the following can be used to help analyze a problem EXCEPT
A. Top down design
B. Stepwise refinement
C. algorithms
D. IPO chart
Q3. 9x3=
A. 27
B. 20
C. 26
D. 22
Q4. What does iteration involve?
×
A. Rejecting
B. Reclining
C. Repeating
Q5. What is the time complexity of this algorithm?
×
A. O(n)
B. O(2n)
C. O(log n)
D. O(n2)
Q6. Constants cannot be changed.
A. True
B. False
Q7. 15 x 32
A. 480
B. 408
Q8. Which expression best defines bubble sort?
A. n+1
B. n=1
C. n-1
D. n/1
Q9. What is a disadvantage of bubble sort?
A. It is slow and inefficient
B. It doesn’t do anything in sorted lists
C. It doesn’t work on unsorted lists
D. None of the provided options
Q10. A BINARY SEARCH looks for a certain name in a list of sixteen names. What is the most possible number of places it will have to check?
A. 1
B. 2
C. 4
D. 8
Q11. What is an Algorithm?
A. step-by-step process for solving a problem.
B. Does not use graphics to show how a process works
C. Does not help you plan out com puter code
D. Something that creates a lot of con fusion
Q12. Numbers inputted are 5 and 8. Answer?
×
A. x
B. y
C. An error would be returned
Q13. Which type of search algorithm is this?
×
A. Binary
B. Linear
Q14. Shelly scored 5,282 points on a video game. Jenny scored 3,823 points on the video game. What was their total score?
A. 8,105
B. 9,105
C. 9,015
D. 8005
Q15. What is a variable
A. A piece of data held in memory
B. A piece of code
C. An arithmetic operator
Q16. Identify a variable within this f lowchart.
×
A. INPUT
B. Start
C. 12
D. RESULT
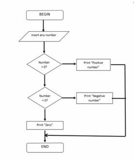
Q17. State the output if the number is 6.
×
A. Zero
B. Positive number
C. Negative number
Q18. Adding additional parallel processes will always lead to the same amount of speedup
A. TRUE
B. FALSE
Q19. What’s missing from this part of a flowchart?
×
A. An Arrow
B. A Line
C. A Square
D. A Diamond
Q20. Which converts high level language to low level language
A. low level programming
B. high level programming
C. cpu
D. syntax
Q21. High level language is a :
A. Programming language
B. script language
Q22. Develop an algorithm to prompt the user for and accept a measurement in centimeters and convert it to inches. Output the measurement in both inches and centimeters. Recall that 1 inch = 2.54cm.Which of the following would BEST indicate a prompt for input?
A. print "The conversion is", inchmeas, measure
B. print "Please enter measurement"
C. print Please enter measurement
D. print "Please enter measurement", measure
Q23. What is the average case complexity of Quick sort algorithm?
A. O(n log n)
B. O(log n)
C. O(n)
D. O(n2)
Q24. How many consgtraints does flow have?
A. 1
B. 2
C. 3
D. 4
Q25. What is a sorting algorithm?
A. An algorithm for saving programming code
B. An algorithm for compiling and checking programming code
C. An algorithm for organising data in order
D. An algorithm for organizing data into an unsorted tuple
Submitting Your Quiz...
Please wait while we process your answers